Article Title
運用の振り返りと市場のポイント(2025年4-6月)
2025/07/24

Share

Line

LinkedIn

URLをコピー


概要

●2025年4月~6月の当ファンドの基準価額は、4月のトランプ関税発表で世界的な景気減速懸念から世界の株式市場が大きく調整し、その後、大きく反発するなか、同様の動きとなりました。
●当ファンドの投資対象国の株式市場の多くの株価は相対的に割安な水準となっており、株式市場の調整は中長期的な投資機会を提供すると考えます。



Article Body Text

■ 当ファンドのパフォーマンス

■ 当ファンドの投資戦略~米国関税の影響が相対的に少ない国の銘柄に注目

当ファンドでは、新興国の労働人口増加国の株式市場の銘柄について、詳細な分析を行い、バリュエーション(投資価値評価)等を勘案し、中長期的な業績成長が期待される銘柄を選別しています。

国別配分に関しては、現在、南アフリカ、アラブ首長国連邦(UAE)、ブラジルなど、米国との貿易摩擦や地政学リスクの影響を相対的に受けにくいとみている国の株式に注目しています。また、メキシコやベトナムなど、バリュエーションが魅力的で、関税をめぐる不確実性が解消された後に好転する可能性のある市場も、株価の調整局面は中長期的な投資機会になるとみて注目しています。

主要労働人口増加国の年初来の騰落率では(MSCI新興国株価指数の構成国の労働人口増加国、2025年6月末時点構成比率上位10ヵ国のうち)、当ファンドが一般的な新興国株式よりも、組入れを高位にしていたメキシコ、UAE、南アフリカ、ブラジルなどが、米ドルベースで+9~21%と上昇しました。

 

■ 新興国の労働人口増加国に着目する当ファンドの国別構成比

 

 

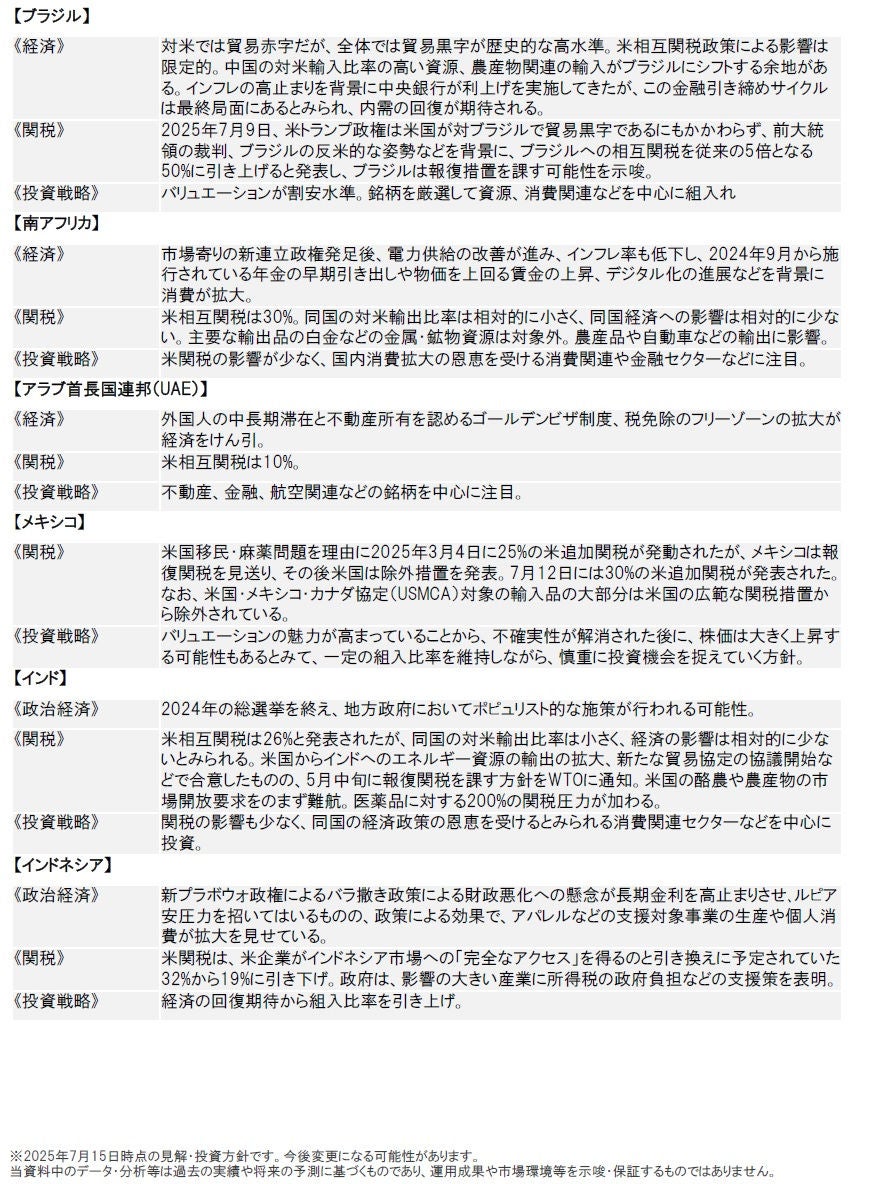
■ 当ファンドの主要投資対象国の投資環境と投資戦略(詳細)  

 

 

 

■  パフォーマンスの変動要因

 

■ 2025年4月~6月(過去3ヵ月)の投資行動

 

■ 今後の見通し、運用方針

米国の相互関税政策に関する動向については不確実性が高く、見通しは依然として不透明であることから、新興国の株式市場は変動の大きい展開が続くと予想されます。ただし、米中の貿易協議の進捗によって両国の緊張関係には緩和の兆しがみられていることは、新興国経済に対しても好影響を与えることが期待され、新興国の株式市場にとっては好材料であると考えられます。

こうした中、新興国の労働人口増加国の株式市場は、以下の理由で、底堅く推移する可能性があると考えています。

1) 新興国の経済成長性は依然として先進国よりも相対的に高い

2) 世界の主要中央銀行は金利を引き下げる余地があり、世界経済を下支えするものと期待される

3) 労働人口増加国のなかでは、インド、ブラジル、アラブ首長国連邦(UAE)、南アフリカなどの国は相対的に米国への輸出の依存度が小さく関税引き上げの経済全体への影響が相対的に小さいこと

4) 投資対象の労働人口増加国の多くは株式のバリュエーション(投資価値評価)が魅力的な水準

 

■ 中長期保有に当たってのポイント

新興国経済および株式市場の見通しについては、豊富な若い労働力の増加が成長に寄与し、今後も中長期的に高い成長が期待できるとの見方に変更はありません。

 

 



●当資料はピクテ・ジャパン株式会社が作成した販売用資料であり、金融商品取引法に基づく開示書類ではありません。取得の申込みにあたっては、販売会社よりお渡しする最新の投資信託説明書(交付目論見書)等の内容を必ずご確認の上、ご自身でご判断ください。
●投資信託は、値動きのある有価証券等(外貨建資産に投資する場合は、為替変動リスクもあります)に投資いたしますので、基準価額は変動します。したがって、投資者の皆さまの投資元本が保証されているものではなく、基準価額の下落により、損失を被り、投資元本を割り込むことがあります。
●運用による損益は、すべて投資者の皆さまに帰属します。
●当資料に記載された過去の実績は、将来の運用成果等を示唆あるいは保証するものではありません。
●当資料は信頼できると考えられる情報に基づき作成されていますが、その正確性、完全性、使用目的への適合性を保証するものではありません。
●当資料中に示された情報等は、作成日現在のものであり、事前の連絡なしに変更されることがあります。
●投資信託は預金等ではなく元本および利回りの保証はありません。
●投資信託は、預金や保険契約と異なり、預金保険機構・保険契約者保護機構の保護の対象ではありません。
●登録金融機関でご購入いただいた投資信託は、投資者保護基金の対象とはなりません。
●当資料に掲載されているいかなる情報も、法務、会計、税務、経営、投資その他に係る助言を構成するものではありません。

MSCI指数は、MSCIが開発した指数です。同指数に対する著作権、知的所有権その他一切の権利はMSCIに帰属します。またMSCIは、同指数の内容を変更する権利および公表を停止する権利を有しています。

お申込みにあたっては、交付目論見書等を必ずご確認の上、ご自身でご判断ください。
投資リスク、手続き・手数料等については以下の各ファンド詳細ページの投資信託説明書(交付目論見書)をご確認ください。

iTrust新興国株式



関連記事


日付 タイトル タグ
日付
2025/09/30
タイトル iTrust新興国株式|トランプ関税で存在感が高まる新興国の株式に注目 タグ
日付
2025/07/28
タイトル 【動画】iTrust新興国株式|トランプ2.0時代 注目の新興国株式とは<塚本卓治> タグ
日付
2025/07/01
タイトル iTrust新興国株式|新興国株式が優位となる転換時の注目点 タグ
日付
2025/05/29
タイトル iTrust新興国株式|トランプ2.0下での注目すべき新興国株と投資戦略 アップデート タグ
日付
2025/04/30
タイトル iTrust新興国株式|トランプ2.0下での注目すべき新興国株と投資戦略 タグ
日付
2025/04/10
タイトル iTrust新興国株式|米相互関税発表、注目すべき新興国株と投資戦略 タグ
日付
2025/03/13
タイトル iTrust新興国株式|トランプ2.0下での新興国株式投資 ~アラブ首長国連邦(UAE)と南アフリカの注目点 タグ
日付
2025/03/07
タイトル iTrust新興国株式|メキシコ追加関税発動下での新興国株投資戦略 タグ
日付
2024/12/20
タイトル iTrust新興国株式|トランプ2.0下で注目すべき新興国株式は? タグ
日付
2024/12/09
タイトル iTrust新興国株式|「働きざかりに」に着目すると 株価パフォーマンスは好調な結果になるとみる タグ
日付
2024/09/06
タイトル iTrust新興国株式|新興国の労働人口増加国の株式に注目する理由 タグ
日付
2024/08/16
タイトル iTrust新興国株式|新興国の労働人口増加国の株式市場見通し タグ
日付
2024/06/28
タイトル iTrust新興国株式|インドだけじゃない!良質な経済成長の原動力を有する労働人口増加国に注目 タグ
日付
2024/06/25
タイトル 新興国市場:メキシコ初の女性大統領~選挙戦の後の株価調整は中長期的な投資機会とみる タグ
日付
2024/06/24
タイトル iTrust新興国株式|米国金利低下で新興国の労働人口増加国株式に注目 タグ
日付
2024/06/04
タイトル iTrust新興国株式|米中対立や地政学リスクの高まりで、 メキシコ、ブラジル株式に投資機会到来か タグ
日付
2024/04/26
タイトル iTrust新興国株式|商品価格上昇継続か?恩恵を受ける新興国株は? タグ
日付
2024/04/05
タイトル iTrust新興国株式|良好な労働人口増加国株式のパフォーマンス タグ
日付
2024/02/22
タイトル iTrust新興国株式|中東・イスラム経済圏のハブ、UAEと中東の魅力 タグ
日付
2024/01/25
タイトル iTrust新興国株式|割安な新興国の労働人口増加国株式 タグ
日付
2024/01/19
タイトル iTrust新興国株式|2050年に世界最大の人口を擁する経済圏になると予想されるアフリカの中心国、南アフリカに注目 タグ
日付
2023/12/14
タイトル iTrust新興国株式|世界において、高まる「インド」の影響力 タグ
日付
2023/12/08
タイトル iTrust新興国株式|米国の輸入先、中国首位脱落、メキシコが1位に タグ
日付
2023/07/04
タイトル iTrust新興国株式|成長が期待される新興国の労働人口増加国投資~旺盛な消費拡大が経済や株価をけん引 タグ
日付
2023/05/30
タイトル iTrust新興国株式|新興国と先進国の経済成長率格差拡大は、 新興国株式に追い風か? タグ
日付
2023/05/12
タイトル iTrust新興国株式|成長が期待される新興国の労働人口増加国投資米国株投資から次の一手として期待か タグ
日付
2022/09/05
タイトル iTrust新興国株式|相対的に堅調な株価推移となった、新興国の労働人口増加国 タグ
日付
2022/06/15
タイトル iTrust新興国株式|年初来、底堅いパフォーマンスが続く タグ
日付
2022/03/25
タイトル iTrust新興国株式|資源価格上昇が追い風に タグ
日付
2022/02/22
タイトル iTrust新興国株式|2022年年初来、相対的に堅調なパフォーマンス タグ
日付
2021/09/22
タイトル 「労働人口増加国」に注目した、ユニークな新興国株式ファンド タグ
日付
2021/01/28
タイトル 中長期的な成長期待に加えて、世界経済の回復の恩恵を享受 タグ
日付
2020/06/16
タイトル 新興国株式への長期投資のすすめ タグ
もっと見る