Article Title
ゴールド投資ガイド② 投資商品としての金
2025/07/22

Share

Line

LinkedIn

URLをコピー


概要

・金は値動きが主要な資産と異なる傾向があり、高い分散投資効果が期待できる資産
・ピクテ・ゴールドを活用することで、金現物と比べ税制面や保有面で手軽な投資が可能に


Article Body Text

■  金価格と他の資産の値動きとその関係性は?

金は過去、世界株式などの主要資産とは異なる値動きをしてきました。過去20年の主要な資産との相関を見ても、その価格の連動性は低いものとなっています。



■  実際に金と株式を組合わせた場合の効果は?

下図の左側は、金と世界株式の組合わせ比率を10%ずつ変化させた場合のリスク・リターンを示したシミュレーションで、上段は米ドルベースの金価格を円換算したもの(円換算)、下段は米ドル・円の為替ヘッジを行ったもの(円ヘッジ)を用いています。

これを見ると、金(円換算)と金(円ヘッジ)のいずれの場合でも、金の保有比率を半分程度まで上げていくと、リターンの水準は維持しつつ、価格変動リスクが下がっていることがわかります。また、右側に示した通り、各資産を3年間保有した場合の収益率を比較すると、金を組合わせることにより最小値が抑えられ、リスク低減効果が示されました。



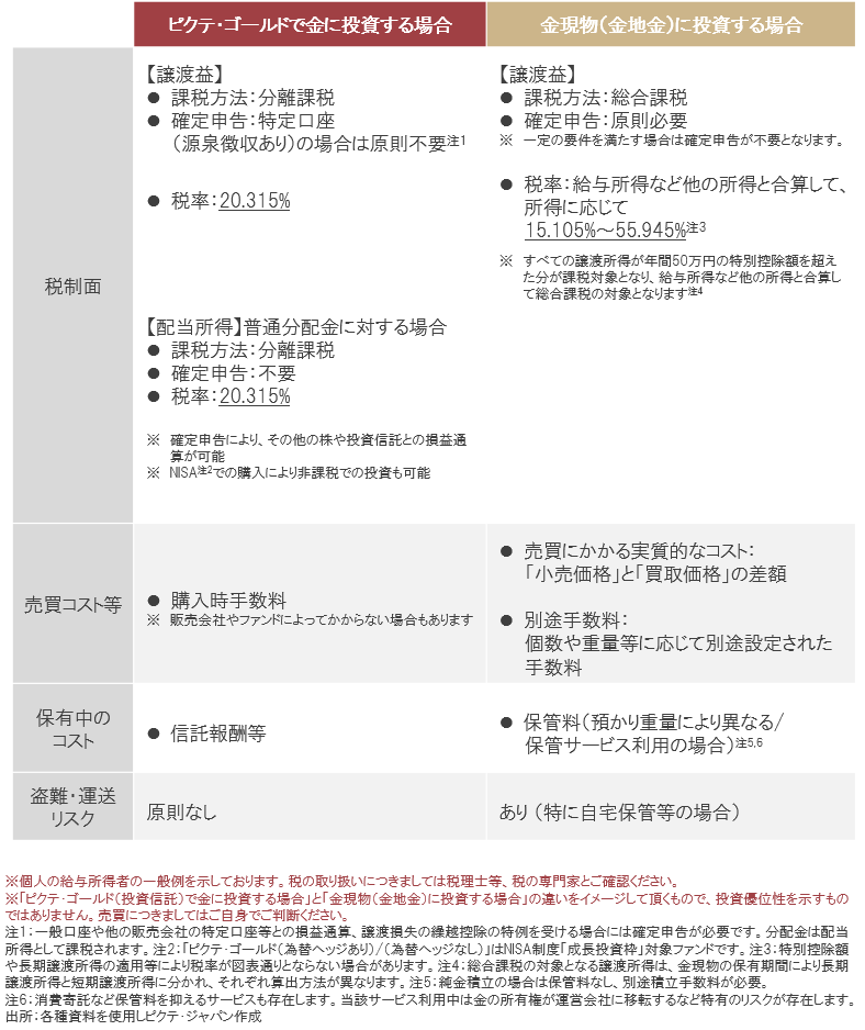
■ピクテ・ゴールドと現物の違い

ピクテ・ゴールド(投資信託)で金に投資する場合、特定口座(源泉徴収あり)にて発生した譲渡益は確定申告が原則として不要であるほか、NISAも活用できるため、金現物と比べ税制面、保有面での手軽さが特徴です。金現物の場合、譲渡益は給与所得と合算され総合課税の対象となり、譲渡所得(他に対象となる譲渡益を含む)が年間50万円を超える場合は確定申告が必要です。


■  金価格に連動する投資信託とETFの違い


■金を取り巻く歴史的な流れとは

長期的な金価格の上昇は、希少性の高い金に対して主要な通貨の価値が下落してきた歴史であるとも言い換えることができます。過去を振り返ると、世界恐慌や金融危機に伴う景気対策として通貨が大量に供給された時期や、国際通貨体制に大きな変化が生じた時期に、金に対して通貨の価値が大きく低下していたことがわかります。






●当資料はピクテ・ジャパン株式会社が作成した販売用資料であり、金融商品取引法に基づく開示書類ではありません。取得の申込みにあたっては、販売会社よりお渡しする最新の投資信託説明書(交付目論見書)等の内容を必ずご確認の上、ご自身でご判断ください。
●投資信託は、値動きのある有価証券等(外貨建資産に投資する場合は、為替変動リスクもあります)に投資いたしますので、基準価額は変動します。したがって、投資者の皆さまの投資元本が保証されているものではなく、基準価額の下落により、損失を被り、投資元本を割り込むことがあります。
●運用による損益は、すべて投資者の皆さまに帰属します。
●当資料に記載された過去の実績は、将来の運用成果等を示唆あるいは保証するものではありません。
●当資料は信頼できると考えられる情報に基づき作成されていますが、その正確性、完全性、使用目的への適合性を保証するものではありません。
●当資料中に示された情報等は、作成日現在のものであり、事前の連絡なしに変更されることがあります。
●投資信託は預金等ではなく元本および利回りの保証はありません。
●投資信託は、預金や保険契約と異なり、預金保険機構・保険契約者保護機構の保護の対象ではありません。
●登録金融機関でご購入いただいた投資信託は、投資者保護基金の対象とはなりません。
●当資料に掲載されているいかなる情報も、法務、会計、税務、経営、投資その他に係る助言を構成するものではありません。

MSCI指数は、MSCIが開発した指数です。同指数に対する著作権、知的所有権その他一切の権利はMSCIに帰属します。またMSCIは、同指数の内容を変更する権利および公表を停止する権利を有しています。

お申込みにあたっては、交付目論見書等を必ずご確認の上、ご自身でご判断ください。
投資リスク、手続き・手数料等については以下の各ファンド詳細ページの投資信託説明書(交付目論見書)をご確認ください。

ピクテ・ゴールド(為替ヘッジあり)

ピクテ・ゴールド(為替ヘッジなし)



関連記事


日付 タイトル タグ
日付
2025/10/16
タイトル ピクテ・ゴールド|金への投資~「投資信託」と「ETF」の違い タグ
日付
2025/10/03
タイトル 【動画】ピクテ・ゴールド|金の価格再び最高値更新 金を組み入れる重要性が高まる5つの理由<塚本卓治> タグ
日付
2025/08/26
タイトル 【動画】ピクテ・ゴールド|金価格の最高値更新のシナリオ ~4000ドル越えの可能性~<塚本卓治> タグ
日付
2025/07/24
タイトル 【動画】ピクテ・ゴールド|2025年後半 金価格の見通し 戦略的活用の考え方<塚本卓治> タグ
日付
2025/07/22
タイトル ピクテ・ゴールド|ゴールド投資ガイド① 金投資の基礎編 タグ
日付
2025/05/23
タイトル 【動画】ピクテ・ゴールド|米国国債格下げ 安全資産・通貨分散としての金に注目<塚本卓治> タグ
日付
2025/04/24
タイトル 【動画】ピクテ・ゴールド|金価格、最高値更新 トランプ2.0で金に注目が集まる理由とは<塚本卓治> タグ
日付
2025/03/31
タイトル 【動画】ゴールド|金価格、最高値更新 なぜ金価格は上昇を続けているのか<塚本卓治> タグ
日付
2025/03/25
タイトル ピクテ・ゴールド|金の分散投資効果を味方に タグ
日付
2025/03/05
タイトル ピクテ・ゴールド|金投資と「為替ヘッジあり」「為替ヘッジなし」 タグ
日付
2025/02/27
タイトル 【動画】ピクテ・ゴールド |金価格、高値更新 3,000ドルをめぐる攻防<塚本卓治> タグ
日付
2025/01/29
タイトル 【動画】ピクテ・ゴールド|トランプ新政権誕生 2025年 金価格の上昇を支える要因とは?<塚本 卓治> タグ
日付
2025/01/09
タイトル ピクテ・ゴールド|2025年の金価格を支える主な要因 タグ
日付
2024/12/19
タイトル ピクテ・ゴールド|金への投資~「投資信託」と「ETF」、「現物」の違い タグ
日付
2024/12/18
タイトル ピクテ・ゴールド|ゴールド投資ガイド② 投資商品としての金 タグ
日付
2024/12/17
タイトル 【動画】ピクテ・ゴールド|金、3000ドル突破の条件<塚本 卓治> タグ
日付
2024/12/13
タイトル ピクテ・ゴールド|ゴールド投資ガイド① 金投資の基礎編 タグ
日付
2024/11/27
タイトル 【動画】ピクテ・ゴールド|トランプ2.0による金価格上昇のインパクト<塚本 卓治> タグ
日付
2024/11/07
タイトル ピクテ・ゴールド|トランプ新政権で重要性が高まる金投資 タグ
日付
2024/11/05
タイトル ピクテ・ゴールド|金との組合わせで高める分散投資効果 タグ
日付
2024/10/25
タイトル 【動画】ピクテ・ゴールド|金価格2,700ドルを超えてなお強いトレンドは継続するのか?<塚本 卓治> タグ
日付
2024/09/26
タイトル 【動画】ピクテ・ゴールド|2,600ドルを超え最高値更新のゴールドと更なる円高リスク<塚本 卓治> タグ
日付
2024/09/20
タイトル ピクテ・ゴールド|米国の利下げと金投資における為替ヘッジの活用 タグ
日付
2024/08/23
タイトル 【動画】ゴールド|混乱する金融市場の中で、堅調さを維持する金価格<塚本卓治> タグ
日付
2024/07/31
タイトル ピクテ・ゴールド|金投資における為替との向き合い方を考える タグ
日付
2024/07/26
タイトル 【動画】ゴールド|金価格、最高値更新の3つの理由<塚本卓治> タグ
日付
2024/07/01
タイトル 【動画】ゴールド|今こそ、長期視点でゴールドを見直す<塚本卓治> タグ
日付
2024/05/21
タイトル 【動画】ゴールド|金価格が“再び”最高値更新 さらなる上昇余地は?<塚本 卓治> タグ
日付
2024/04/26
タイトル 【動画】ゴールド|金価格の更なる上昇シナリオとリスク要因 <塚本 卓治> タグ
日付
2024/04/01
タイトル ピクテ・ゴールド|投資タイミングに左右されにくい金の長期積立投資 タグ
日付
2024/03/26
タイトル 【動画】ゴールド|金価格が最高値更新 今は投資タイミングか?<塚本 卓治> タグ
日付
2024/02/28
タイトル 【動画】ゴールド|金利上昇にもかかわらず 底堅い動きを示す金価格<塚本 卓治> タグ
日付
2024/02/15
タイトル ピクテ・ゴールド|中央銀行の積極的な金購入が継続 タグ
日付
2024/02/09
タイトル ピクテ・ゴールド|長期で物価を上回る上昇を見せてきた金価格 タグ
日付
2024/01/26
タイトル 【動画】ピクテ・ゴールド|2024年 米国の金融政策の転換と、 中央銀行による金購入が 金価格にとってプラスの要因に <塚本 卓治> タグ
日付
2024/01/12
タイトル ピクテ・ゴールド|2024年の金価格を支える主な要因 タグ
日付
2023/12/22
タイトル 【動画】ゴールド|ゴールド最高値更新 2024年の 金相場を占う<塚本 卓治> タグ
日付
2023/12/08
タイトル ピクテ・ゴールド|2024年の貴金属市場の見通し タグ
日付
2023/12/01
タイトル ピクテ・ゴールド|改めて注目したい米国株式と金の組合せ効果 タグ
日付
2023/11/28
タイトル 【動画】ゴールド|金ETF需要に関する投資環境に転換の兆し<塚本 卓治> タグ
日付
2023/11/10
タイトル ピクテ・ゴールド|米国の利上げサイクル終了後の金価格 タグ
日付
2023/11/08
タイトル ピクテ・ゴールド|金需要を後押しする中央銀行の積極的な金購入 タグ
日付
2023/10/30
タイトル 【動画】ゴールド|これからの金価格、注目のポイント<塚本 卓治> タグ
日付
2023/10/25
タイトル ピクテ・ゴールド|金投資の方法を比較~“投資信託”と“現物” タグ
日付
2023/10/11
タイトル ピクテ・ゴールド|中東情勢の不安定化と金価格 タグ
日付
2023/09/27
タイトル 【動画】ゴールド|「税込み1グラム当たり1万円の金価格」は 高いのか?それとも安いのか?<塚本 卓治> タグ
日付
2023/09/12
タイトル 【動画】ゴールド|利上げピークアウト後のポートフォリオにおける金の重要性<塚本 卓治>2023.8 タグ
日付
2023/08/31
タイトル ピクテ・ゴールド|過去最高値を更新した円建ての金価格 タグ
日付
2023/08/29
タイトル ピクテ・ゴールド|改めて注目したい株式と金の組合せ効果 タグ
日付
2023/07/31
タイトル 【動画】ゴールド|金価格が再び最高値を更新するタイミングはいつ訪れるのか?<塚本 卓治> タグ
日付
2023/06/28
タイトル ピクテ・ゴールド|金価格を見通すうえでの重要なポイント タグ
日付
2023/06/27
タイトル 【動画】ゴールド|ゴールドは2,000ドルを超え、最高値を更新するのか?<塚本 卓治> タグ
日付
2023/06/09
タイトル ピクテ・ゴールド|教養としての金投資 タグ
日付
2023/05/29
タイトル 【動画】ゴールド|金価格2000ドル割れの背景と今後の見通し<塚本 卓治> タグ
日付
2023/05/25
タイトル ピクテ・ゴールド|改めて注目したい株式と金の組合せ効果 タグ
日付
2023/05/18
タイトル ピクテ・ゴールド|金需要を後押しする中央銀行の積極的な金購入 タグ
日付
2023/05/01
タイトル ピクテ・ゴールド|米国の利上げサイクル終了後の金価格 タグ
日付
2023/04/25
タイトル 【動画】ゴールド| ゴールド2000ドル越え、この水準をどう見るべきか?<塚本 卓治>2023.4 タグ
日付
2023/04/20
タイトル ピクテ・ゴールド|金投資における為替ヘッジの要否を考える タグ
日付
2023/03/30
タイトル 【動画】ゴールド| 金価格の振り返りと今後の見通し<塚本 卓治>2023.3 タグ
日付
2023/03/28
タイトル ピクテ・ゴールド|金融不安を背景に金価格は11ヵ月ぶりの高値水準に ~今後の見通しと足元の動き~ タグ
日付
2023/02/28
タイトル 【動画】ゴールド|金を取り巻く投資環境 2023年の4つのシナリオと金価格の見通し<塚本 卓治> タグ
日付
2023/02/27
タイトル ピクテ・ゴールド|改めて注目したい株式と金の組合せ効果 タグ
日付
2023/02/13
タイトル ピクテ・ゴールド|米ドル指数が下落傾向を示す中、米ドルベースの金価格は反発~今後の見通しと足元の動き~ タグ
日付
2023/01/27
タイトル 【動画】ゴールド|2023年のマクロ経済・金融見通しと金価格の見通し <塚本 卓治> タグ
日付
2022/12/22
タイトル ピクテ・ゴールド|米国の利上げ終了後、金価格はどう動いてきたか~過去のデータで振り返る~ タグ
日付
2022/11/18
タイトル ピクテ・ゴールド|今、金に注目する背景とは ~米国金利と米ドルの上昇に変化の兆し タグ
日付
2022/07/14
タイトル ピクテ・ゴールド|金投資の方法を比較~“投資信託”と“現物” タグ
日付
2022/07/06
タイトル ピクテ・ゴールド|改めて注目したい株式と金の組合せ効果 タグ
日付
2022/03/28
タイトル ピクテ・ゴールド|高インフレ下の利上げ局面入りで、金価格はどうなる タグ
日付
2022/03/22
タイトル 「有事の金」だけじゃない、いま金に注目する背景とは タグ
日付
2022/02/10
タイトル 利上げ局面における金価格 タグ
もっと見る